在我们的日常生活中,眼皮跳动似乎是个司空见惯的小现象,但在许多文化中,这种微小的生理反应却被赋予了深刻的意义。左右眼皮的跳动被认为是吉凶占卜的一种表现,许多人对此充满了好奇。今天,我们将深入探讨这一古老的信仰体系,揭示其背后所蕴含的奥秘与意义。
在许多传统文化中,左眼皮的跳动常被解读为吉兆。根据古老的说法,左眼皮跳动通常意味着将有好运降临,可能会迎来意想不到的惊喜或者财运。尤其文化中,左侧与“阴”相对应,象征着内在的能量和机遇。当你的左眼皮开始跳动时,或许可以期待未来的一些积极变化。
相对而言,右眼皮的跳动则被视为一种警示。它可能预示着不好的消息或不顺利的事件即将发生。在某些文化中,右侧与“阳”相关,象征着外部的挑战和困难。若你的右眼皮频繁跳动,可能需要更加谨慎,做好应对可能出现的问题的准备。

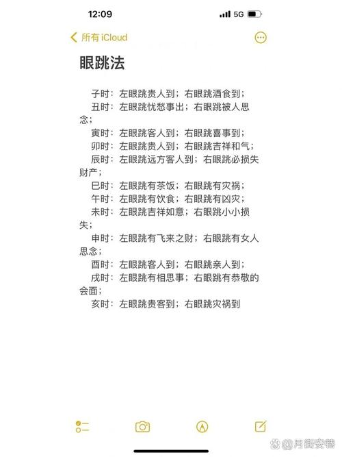
星期六眼皮跳测吉法
尽管左右眼皮跳动在民间信仰中拥有特殊的意义,但从科学角度来看,这种现象多由疲劳、压力或咖啡因摄入过多等因素引起。医学上称之为“眼睑痉挛”,通常不需要过度担忧。了解这一现象背后的科学原理,能够帮助我们更理性地看待眼皮跳动所带来的种种解读。
面对眼皮跳动,我们可以采取一些简单的措施来缓解这一状况。确保充足的休息,减少压力,以及合理饮食,都是有效的方法。可以进行眼部按摩或热敷,帮助放松眼部肌肉。如果症状持续不退,建议咨询专业医生,以确保健康无虞。
无论左右眼皮的跳动究竟意味着吉凶,重要的是在生活中保持积极的态度和开放的心态。许多事情往往超出我们的控制,而如何看待这些现象,才是最为关键的。将眼皮跳动视为一种生活信号,无论是好运还是警示,都是我们洞察生活的一扇窗,让我们更加关注自己的身心状态。